首页
新闻
市直
旗区
自治区
国内
国际
观点
民生
融媒
微视
专题
政务
公益 · 公告
留言板
暖新闻客户端
暖新闻官方微信
暖新闻官方微博
暖新闻官方抖音号
当前位置:首页
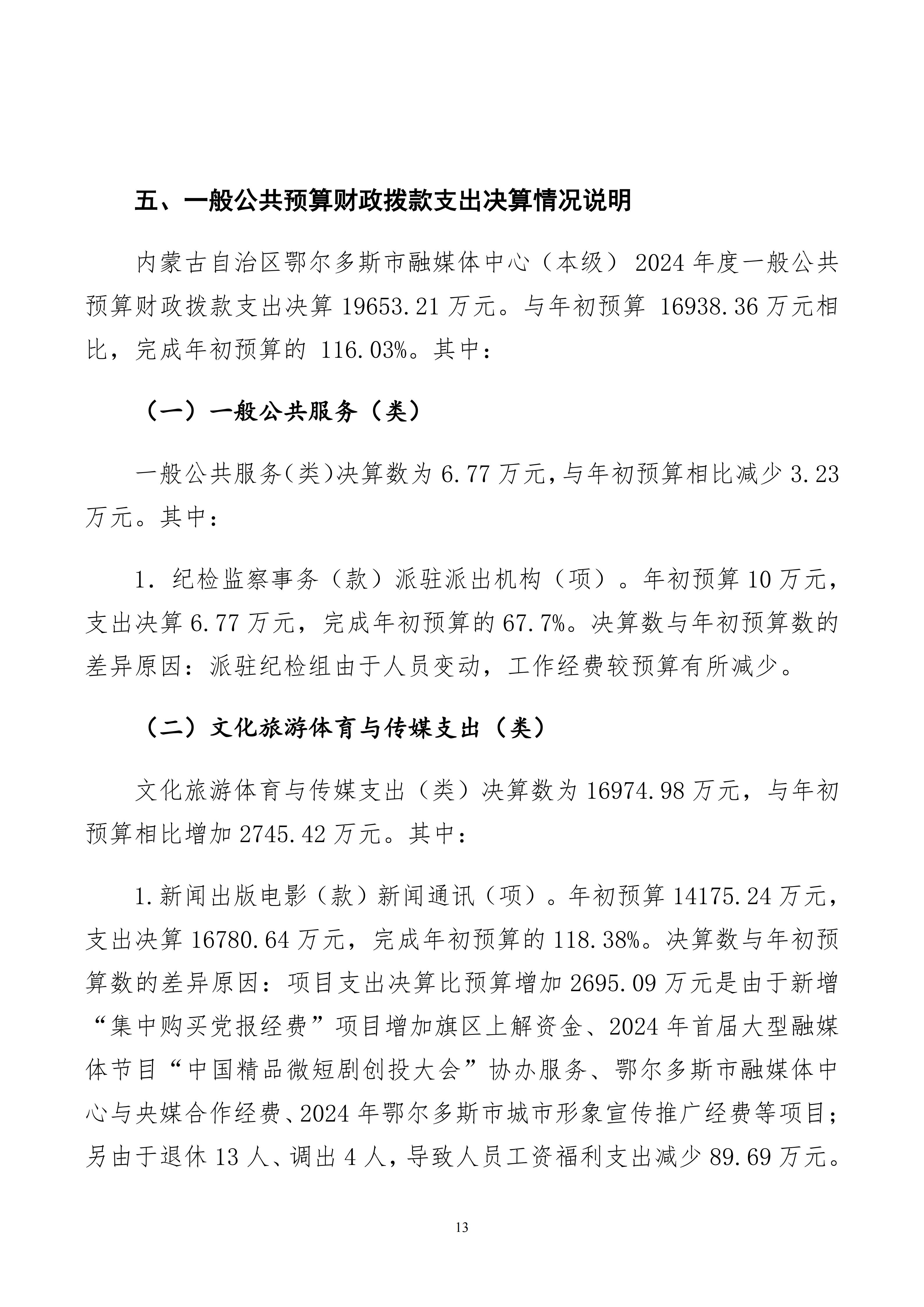
2024年鄂尔多斯市融媒体中心(本级)决算公开报告
2024年鄂尔多斯市融媒体中心(本级)决算公开报告
来源:鄂尔多斯市融媒体中心
编辑:张智
发布时间:2025年09月19日 10:00:00
|
鄂尔多斯市融媒体中心(本级)2024年决算公开表